2025年中国搏击行业市场政策、产业链、发展现状、竞争格局及发展趋势研判:昆仑决在赛事运营领域占据重要地位[图]
发布时间:2025-06-15 09:30:27| 浏览次数:
随着我国体育产业的飞速发展,搏击市场也持续升温,正在成为我国体育产业中的第二个“马拉松”,据统计, 2024年我国搏击行业市场规模达432亿元,其中,搏击服务占比超70%,搏击用品占比不足30%,未来,随着搏击运动的普及、赛事的增多、资本的注入以及相关产业的发展,搏击产业规模有望进一步扩容。
相关企业:北京昆尚文化传媒有限责任公司、北京昆仑决体育发展有限公司、中泰盛达(北京)体育文化有限公司、深圳市清源体育文化传播有限公司、中国福建省伟志兴体育用品有限公司、云南逢庆体育搏击养生运动有限公司、国武时代国际文化传媒(北京)有限公司、泉州市武荣体育器材有限公司、福建搏击体育发展股份有限公司、广州国武武术搏击俱乐部有限公司、广东华体武术文化发展有限公司
关键词:搏击市场政策、搏击产业链、搏击市场规模、搏击竞争格局、搏击发展趋势
搏击是两人在一定规则下,运用踢、打、摔、拿等多种武术技法进行徒手对抗的竞技运动,它强调身体的协调性、力量、速度、反应能力以及实战技巧,旨在通过各种攻击和防御手段战胜对手。而搏击产业是指与搏击运动相关的一系列经济活动及其所形成的产业体系,主要包括搏击用品和搏击服务(培训、赛事等)。
近年来,我国相继出台《关于推进体育助力乡村振兴工作的指导意见》、《关于恢复和扩大消费的措施》、《关于发展银发经济增进老年人福祉的意见》、《贯彻实施〈国家标准化发展纲要〉行动计划(2024—2025年)》、《数字商务三年行动计划(2024-2026年)》、《关于促进服务消费高质量发展的意见》、《5G规模化应用“扬帆”行动升级方案》、《关于建设高质量户外运动目的地的指导意见》等一系列政策支持、鼓励和规范体育产业发展,为搏击行业的发展提供了良好的政策保障。
搏击产业主要包括搏击用品和搏击服务两大方面,其中,搏击用品上游主要包括皮革、橡胶、海绵、泡沫、纺织面料等原材料供应商以及生产设备和包装材料供应商;搏击培训上游主要包括教学场地、教学装备、师资力量、学习平台等;搏击赛事上游主要包括转播设备、灯光音响等专业设备,裁判团队、赛事现场执行、现场安保等人力资源以及医疗保障等行业。行业下游为搏击用品销售、搏击赛事门票销售、付费转播、博彩等。
随着我国体育产业的飞速发展,搏击市场也持续升温,正在成为我国体育产业中的第二个“马拉松”,据统计, 2024年我国搏击行业市场规模达432亿元,其中,搏击服务占比超70%,搏击用品占比不足30%,未来,随着搏击运动的普及、赛事的增多、资本的注入以及相关产业的发展,搏击产业规模有望进一步扩容。
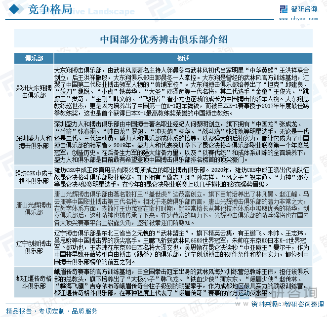
我国搏击行业内参与众多,主要包括搏击赛事运营商、搏击俱乐部、搏击装备制造商,其中,搏击赛事方面,以昆仑决为代表的大型赛事,在国内乃至国际上都有较高的知名度和影响力,其通过打造高质量的比赛,吸引了众多国内外优秀选手参赛,同时在赛事包装、媒体传播等方面投入较大,成功塑造了品牌形象,占据了赛事运营领域的重要地位。
俱乐部方面,传统武馆和拳馆有着深厚的历史底蕴和文化传承,如一些传统的武术馆,教授太极拳、少林拳等传统武术,其中也包含部分搏击相关内容,它们在当地拥有一定的学员基础和口碑,但在推广和营销方面相对较为保守,而以综合格斗馆、拳击俱乐部等为代表的搏击俱乐部,注重引进先进的训练理念和技术,拥有专业的教练团队和良好的训练设施,它们更侧重于竞技性和实用性,通过举办各种赛事和活动,吸引了众多年轻的搏击爱好者,在市场竞争中具有较强的优势。
搏击装备制造方面,高端搏击搏击装备市场,阿迪达斯、Everlast等国际品牌凭借其精湛的工艺、良好的品质和时尚的设计,占据了较大的市场份额,但近年来,国内的搏击装备生产企业也在不断发展壮大,如九日山等,这些品牌注重性价比,产品质量逐步提升,在中低端市场具有一定的竞争力,通过价格优势和本地化服务,赢得了不少国内消费者的认可。
北京昆尚文化传媒有限责任公司成立于2014年,昆尚传媒是目前国内顶级的职业搏击赛事运营单位之一,也是集搏击赛事执行、电视节目运营等于一体的现代综合型新锐文化传媒公司,公司成立后,携手江苏卫视、蓝色光标、五岳盛泰及娱乐工厂等知名传媒和投资机构,紧锣密鼓的开展《昆仑决世界格斗冠军赛》项目,为中国格斗爱好者呈上一场场激动人心的饕餮大宴。
中国福建省伟志兴体育用品有限公司创立于1989年,超过30年的行业制造经验,营销网络遍布全球21个国家和地区,是一家集研发、生产、销售、现场施工为一体的竞技体育比赛装备、训练器材场地的企业,经过多年市场搏击与沉淀,已赢得广泛知名度和美誉度。
未来,随着搏击行业的发展,相关部门和行业协会将加强对搏击行业的监管,制定和完善统一的技术标准、安全规范和行业准则,打击不良现象,保障运动员和消费者的权益,促进搏击行业的健康可持续发展,此外,未来搏击赛事将在规则制定、组织管理、赛事包装等方面更加成熟和规范,提升赛事的质量和水平,同时,赛事的商业化运作将更加深入,通过与赞助商、媒体等合作,实现赛事的品牌化发展,提高赛事的商业价值。
以上数据及信息可参考智研咨询()发布的《中国搏击行业市场发展潜力及投资策略研究报告》。智研咨询是中国领先产业咨询机构,提供深度产业研究报告、商业计划书、可行性研究报告及定制服务等一站式产业咨询服务。您可以关注【智研咨询】公众号,每天及时掌握更多行业动态。
《2025-2031年中国搏击行业市场发展潜力及投资策略研究报告》共十一章 ,包含中国搏击产业国际竞争力分析,2025-2031年中国搏击行业发展趋势展望分析,2025-2031年中国搏击行业投资风险分析及建议等内容。
智研咨询推崇信息资源共享,欢迎各大媒体和行研机构转载引用。但请遵守如下规则:
2.转载文章内容时不得进行删减或修改。图表和数据可以引用,但不能去除水印和数据来源。
智研咨询倡导尊重与保护知识产权,对有明确来源的内容注明出处。如发现本站文章存在版权、稿酬或其它问题,烦请联系我们,我们将及时与您沟通处理。联系方式:、。
2025年中国新能源环卫车行业产业链图谱、产业现状、竞争格局及发展趋势研判:环卫领域低碳化趋势日益明显,新能源环卫车市场渗透率不断提升[图]
2025年中国稀土新材料行业产业链、市场规模、行业政策、竞争格局、代表企业经营现状及发展趋势研判:双碳战略驱动下,产业正从规模扩张向价值跃升[图]
研判2025!中国成核剂行业概述、主要应用领域、市场规模及重点企业产销量分析:制造业高端化转型的关键助剂,市场需求随产业升级持续增长[图]
2019-2025年5月下旬涤纶长丝(POY150D/48F)市场价格变动统计分析
2019-2025年5月下旬顺丁胶(BR9000)市场价格变动统计分析
2019-2025年5月下旬聚乙烯(LLDPE,熔融指数2薄膜料)市场价格变动统计分析
2019-2025年5月下旬纯苯(石油苯,工业级)市场价格变动统计分析